北京各大医院黄牛挂号电话福建跻身“避寒游”热门目的地行列!元旦出行攻略请查收→
黄牛号贩子跑腿代挂号(13241153586)微信需要挂号联系客服(13241153586)各大医院服务项目!专家挂号,办理住院加快.检查加快,产科建档,指名医生挂号北京,上海,南京,天津.广州,各大医院代挂号
元旦假期临近,全国旅游市场迎来新一轮出行高峰。多家在线旅游平台发布趋势报告,市场延续冬季“冰雪游”与“避寒游”两大主题,上演一场热烈的“南北双向奔赴”。福建跻身避寒游热门目的地行列,其中厦门、泉州等城市成为避寒游客的首选目的地。
同程旅行数据显示,12月29日前后,深圳至泉州、广州至厦门等跨省线路车票预订量激增,部分车次一等座甚至需要候补购票。这一现象折射出年轻群体“拼假”出行的趋势——通过调休凑出5至6天长假,实现深度跨省游。
据飞猪平台数据,今年元旦假期,福建省旅游预订量实现倍数级同比增长。其中,当地玩乐预订量同比激增200%,租车服务预订量更是达到去年同期的4倍。厦门、福州、泉州位列省内最热门旅游城市前三名,而南平、莆田、漳州等地则成为增速最快的潜力目的地。
据了解,福州地铁将通过延时运营、延长高峰、增加运能等方式,全力保障跨年夜及元旦假期市民乘客出行需求。
元旦将至
福建交警发布
道路交通安全出行提示
↓
01天气预测
全省天气整体呈先阴后雨,昼夜温差大。1月1日全省天气阴转晴;1月2日多云转中雨,福建中北部地区雨势较为明显;1月3日全省普遍中雨天气。
02出行趋势预测
假期道路交通整体将出现三次潮汐式流量高峰。车流量高峰预计分别为:2025年12月31日下午(节前第一天)17时至20时;2026年1月1日上午9时至12时(假期第一天)将出现出程车流高峰,车流量将明显增大;1月2日流量将保持平稳,预计1月3日15时至18时为返程流量高峰,20时后逐步恢复常态运行。
03大流量点段
(一)大流量路段全省主要缓行路段分布:
京台高速福州闽侯半山隧道至宁德古田排头枢纽路段、泉南高速泉州南安观音山隧道至保福岭隧道路段、沈海高速泉州南安水头路段、甬莞高速漳州南靖公山尾隧道至高梨山隧道路段、厦蓉高速龙岩上杭豪岭隧道路段。



(二)大流量收费站
1.福州:祥谦收费站
2.厦门:厦门、翔安收费站
3.泉州:池店、晋江、泉州收费站
4.宁德:宁德南收费站
(三)大流量服务区
1.福州:大往服务区
2.厦门:龙掘东、东孚服务区
3.泉州;朴里、驿坂、洛阳江服务区
4.漳州:小溪服务区
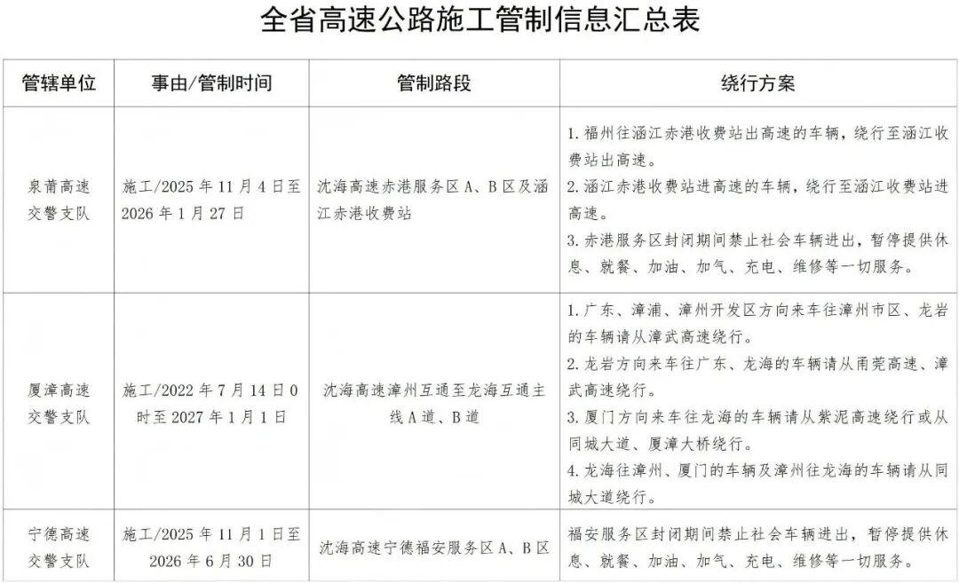
04高速公路施工管控路段
全省高速公路因施工采取交通管制路段3处。

05事故风险提示
从近三年元旦假期全省高速公路交通事故情况来看,事故主要发生在假期首尾两日,分心驾驶、疲劳驾驶、超速行驶及车辆机件不合格等违法行为是引发事故主要原因。

06安全出行提示
(一)出行准备做充分,车辆状况勤检查。假期出行前,请提前规划路线,关注沿途天气、路况、充电桩点位等信息。重点检查车辆轮胎、制动、灯光、油液等状况,确保车况良好。
(二)守法行车是关键,重点违法要杜绝。节日出行,安全第一。请全程全员规范系好安全带,为儿童配备安全座椅。坚决杜绝酒后驾驶、疲劳驾驶、超速行驶、分心驾驶等易引发事故的违法行为。遇车流缓行,请依次排队通行,切勿随意加塞、占用应急车道。
(三)保持车距防追尾,谨慎驾驶控车速。高速公路行车,请时刻与前车保持安全距离。遇桥梁隧道、长下坡、枢纽匝道等复杂路段或雨雾等不良天气时,务必提前减速、谨慎驾驶。
(四)遇事故或故障,牢记“十二字”保安全。车辆在高速公路上发生故障或事故,请务必牢记“车靠边、快警示、人撤离、即报警”。第一时间开启危险报警闪光灯,将车辆移至应急车道,在来车方向150米外摆放三角警告牌。车上人员迅速撤离至护栏外安全地带,并拨打12122报警。
需要挂号联系客服 北京上海南京广州天津西安医院黄牛号贩子跑腿代挂号
