广东省妇幼保健院黄牛号贩子票贩子代网上预约代挂号电话“豆包手机”推送第一个OTA:新增16大功能
黄牛号贩子跑腿代挂号(13241153586)微信需要挂号联系客服(13241153586)各大医院服务项目!专家挂号,办理住院加快.检查加快,产科建档,指名医生挂号北京,上海,南京,天津.广州,各大医院代挂号
快科技12月4日消息,豆包手机助手12月1日横空出世,首批定制该助手的努比亚M153手机也被网友称为“豆包手机”。
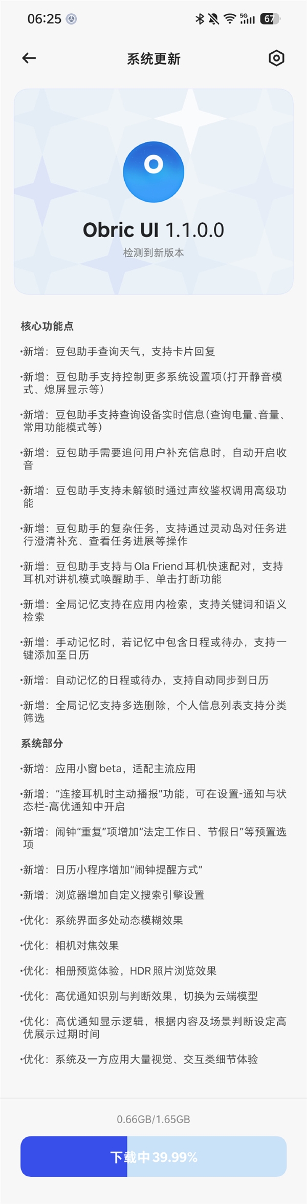
今天一早,数码博主“小特叔叔”晒图称,“豆包手机”推送了第一个OTA升级包:Obric UI 1.1.0.0版本。
本次更新聚焦“豆包助手能力升级”与“系统体验优化”两大方向,新增16项功能,涵盖AI助手交互、全局记忆、系统工具等维度,同时优化了界面、相机等体验细节。
核心功能点
新增:豆包助手查询天气,支持卡片回复
新增:豆包助手支持控制更多系统设置项 (打开静音模式、熄屏显示等)
新增:豆包助手支持查询设备实时信息 (查询电量、音量、常用功能模式等)
新增:豆包助手需要追问用户补充信息时,自动开启收音
新增:豆包助手支持未解锁时通过声纹鉴权调用高级功能
新增:豆包助手的复杂任务,支持通过灵动岛对任务进行澄清补充、查看任务进展等操作
新增:豆包助手支持与 Ola Friend 耳机快速配对,支持耳机对讲机模式唤醒助手、单击打断功能
新增:全局记忆支持在应用内检索,支持关键词和语义检索
新增:手动记忆时,若记忆中包含日程或待办,支持一键添加至日历
新增:自动记忆的日程或待办,支持自动同步到日历
新增:全局记忆支持多选删除,个人信息列表支持分类筛选
系统部分
新增:应用小窗 beta,适配主流应用
新增:“连接耳机时主动播报” 功能,可在设置 - 通知与状态栏 - 高优通知中开启
新增:闹钟 “重复” 项增加 “法定工作日、节假日” 等预置选项
新增:日历小程序增加 “闹钟提醒方式”
新增:浏览器增加自定义搜索引擎设置
优化:系统界面多处动态模糊效果
优化:相机对焦效果
优化:相册预览体验,HDR 照片浏览效果
优化:高优通知识别与判断效果,切换为云端模型
优化:高优通知显示逻辑,根据内容及场景判断设定高优展示过期时间
优化:系统及一方应用大量视觉、交互类细节体验

需要挂号联系客服 北京上海南京广州天津西安医院黄牛号贩子跑腿代挂号
