空军总医院黄牛号贩子票贩子代网上预约代挂号电话中成药大单品专利战未停:华东医药一审败诉 涉案金额1.1亿
黄牛号贩子跑腿代挂号(13241153586)微信需要挂号联系客服(13241153586)各大医院服务项目!专家挂号,办理住院加快.检查加快,产科建档,指名医生挂号北京,上海,南京,天津.广州,各大医院代挂号
围绕一款上亿销售额的中成药大单品专利权,两家上市药企的官司有了新进展。
12月14日,华东医药股份有限公司(华东医药,000963)公告称,全资子公司杭州中美华东制药有限公司(以下简称“中美华东”)于近日收到浙江省高级人民法院送达的《民事判决书》。作为原告,一审判决驳回中美华东的全部诉讼请求,案件受理费59.8732万元,由中美华东负担。
根据公告,该诉讼涉案金额为1.1亿元,对于这个结果,华东医药在14日的公告中称,将依法向中华人民共和国最高人民法院提起上诉。

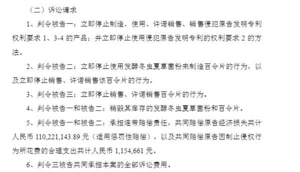
一审判决结果 来源:华东医药公告
华东医药作为原告发起的诉讼可以追溯至2023年底。彼时,中美华东将青海珠峰冬虫夏草原料有限公司(简称“珠峰原料”)、青海珠峰冬虫夏草药业有限公司(简称“珠峰药业”)、杭州华东武林大药房有限公司(简称“武林大药房”)诉至浙江省高级人民法院。
在三个被告中,珠峰药业是浙江佐力药业股份有限公司(佐力药业,300181)的控股子公司,而武林大药房是华东医药100%控股公司。当时业内有人调侃:“华东医药将自己告上了法庭。”
从公开信息来看,华东医药争的是百令系列中成药的专利权。
华东医药拥有百令胶囊这款产品,公开数据显示,其2019年的销售额超过30亿元。佐力药业原本拥有百令片,到了2024年1月,其百令胶囊也在国内获批上市,直接与华东医药的百令胶囊展开竞争。2025年半年报显示,百令系列销售收入较上年同期增长38.51%。
业内普遍认为,佐力药业百令系列在商业层面的强势表现或是华东医药发起专利诉讼的重要原因。
根据2024年1月3日两家上市药企公告披露的诉讼详情,专利权人中美华东和浙江工业大学依法共同拥有ZL201210175221.3号发明专利,该专利名为“冬虫夏草中国被毛孢合成代谢腺苷酸的酶、基因及其应用”,申请日为2012年5月28日,授权公告日期为2014年6月11日。中美华东指出,涉案专利的专利权至今处于合法有效状态,专利权人之一浙江工业大学提供了相应声明,表明全体专利权共有人同意中美华东以上述专利为基础,单独向法院提起专利侵权诉讼。在中美华东看来,三个被告在不同环节构成了侵权。

华东医药2024年1月发起诉讼的请求内容 来源:佐力药业公告
具体来看,被告一珠峰原料生产并销售的原料发酵冬虫夏草菌粉,被告二珠峰药业使用该原料生产并销售的百令片,被告三武林大药房,以生产经营为目的,销售、许诺销售了百令片。中美华东的矛头主要集中在被告一和二。根据当时佐力药业披露的诉讼内容,中美华东指出,在被告二珠峰药业所生产并销售的百令片中检测出涉案专利所保护的来自冬虫夏草中国被毛孢的参与腺嘌呤核苷合成代谢腺嘌呤核苷酸的腺苷激酶和基因,同时也检出了腺嘌呤核苷酸。珠峰药业生产百令片时使用的原料药发酵冬虫夏草菌粉即来自珠峰原料,且发酵冬虫夏草菌粉即百令片的原料;而生产该发酵冬虫夏草菌粉原料所用的菌株即为中国被毛孢。在珠峰药业所生产并销售的百令片中还检测出了腺苷酸,因珠峰原料在生产相应原料的过程中还进一步使用了涉案专利权利要求2所保护的方法。
对于中美华东的指控,佐力药业在2024年1月的公告中称,公司始终尊重知识产权,始终坚持合法合规经营,公司在收购珠峰药业股权时已经做了充分审慎的尽职调查,也充分关注了发酵冬虫夏草菌粉生产的专利等知识产权问题,珠峰原料已于2010年取得该菌粉的药品注册批件,珠峰药业与珠峰原料签署的《长期供货合同》中对该菌粉的质量、供应保障等条款也进行了约定,珠峰药业取得百令片药品注册批件及生产、销售百令片的行为符合国家法律法规的规定,珠峰药业目前正常生产、运营,不存在生产经营受限的情况。
值得一提的是,早在2019年,华东医药曾计划溢价收购佐力药业18.6%股权,成为其控股股东,总价达到10.6亿元。最终这次收购并未成功,按照华东医药2019年10月21日公告的说法,放弃收购是因为同业竞争和整合的风险。
原本可能牵手成为一家人,最终因为专利纠纷对簿公堂,华东医药与佐力药业的恩怨情仇颇具戏剧性。根据华东医药的公告,浙江省高级人民法院于2023年12月25日立案后,依法适用普通程序组成合议庭进行了审理。2024年4月8日、6月11日,浙江省高级人民法院进行了两次公开开庭。
需要挂号联系客服 北京上海南京广州天津西安医院黄牛号贩子跑腿代挂号
